TWiki
>
IVOA Web
>
IvoaTheory
>
IVOATheorySimulationDatamodel
>
IvoaTheory_SNAPDataModelOnlinDoc
>
IvoaTheory_SNAPDataModel_UML
(revision 2)
Edit
Attach
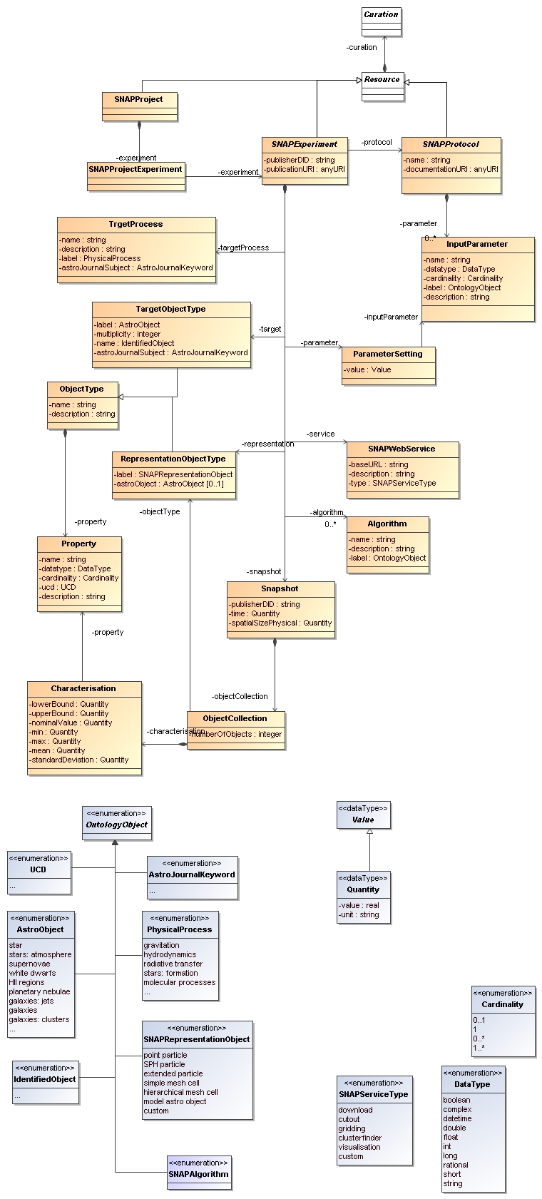
UML diagrams for SNAP data model
SNAP data model start page
Documentation
XML schema for this model
SNAPSimulationDM.xml.zip
:
MagicDraw
readable UML diagram of latest SNAP data model
JPG version of the SNAP data model: You may have to scroll down
Attachments
Attachments
Topic attachments
I
Attachment
History
Action
Size
Date
Who
Comment
jpg
SNAPDataModel.jpg
r4
r3
r2
r1
manage
94.0 K
2008-02-07 - 06:02
GerardLemson
JPG version of the SNAP data model
zip
SNAPSimulationDM.xml.zip
r1
manage
63.6 K
2008-02-07 - 05:48
GerardLemson
Edit
|
Attach
|
Watch
|
P
rint version
|
H
istory
:
r5
<
r4
<
r3
<
r2
<
r1
|
B
acklinks
|
R
aw View
|
Raw edit
|
More topic actions...
Topic revision: r2 - 2008-02-07
-
GerardLemson
IVOA
Log in
or
Register
IVOA.net
Wiki Home
WebChanges
WebTopicList
WebStatistics
Twiki Meta & Help
IVOA
Know
Main
Sandbox
TWiki
TWiki intro
TWiki tutorial
User registration
Notify me
Working Groups
Applications
Data Access Layer
Data Model
Distributed Services & Protocols
Registry
Semantics
Interest Groups
Data Curation
Education
Knowledge Discovery
High Energy
Operations
Radio Astronomy
Solar System
Time Domain
Committees
Stds&Procs
www.ivoa.net
Documents
Events
Members
XML Schema
Copyright © 2008-2026 by the contributing authors. All material on this collaboration platform is the property of the contributing authors.
Ideas, requests, problems regarding TWiki?
Send feedback