Simulation data model

This page shows the progress in the creation of an IVOA data model for simulations. It contains drafts of doocuments, references and relevant links.

Relevant links

Existing data models in simulation domain

Drafts for IVOA simulation data model (continuously updated)

UML2 diagrams have been created by (and can be read) using MagicDraw community edition v 12.1.
  • Analysis model of the simulation domain. This model is not part of the specification and is only added here as background material. It is bascially an alternative, still wordy version of the Domain model for astronomy.
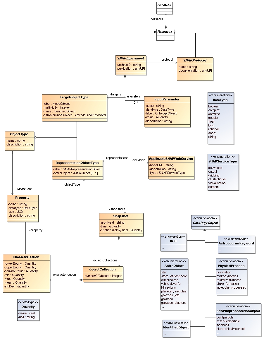
  • Logical model for Simple Numerical Access Protocol
    • UML2
    • doc (in progress)
    • images below


  • base classes:
    base.jpg

  • specialisations:
    experiments.jpg

Topic attachments
I Attachment History Action Size Date Who Comment
Unknown file formatxsd IVOAIdentifiers.xsd r1 manage 2.2 K 2007-09-19 - 17:56 GerardLemson  
Unknown file formatxsd SNAP_SimulationDM_elements.xsd r2 r1 manage 1.2 K 2007-09-27 - 09:52 GerardLemson SNAP root elements (defining documents)
Unknown file formatxsd SNAP_SimulationDM_types.xsd r4 r3 r2 r1 manage 30.1 K 2007-09-27 - 09:51 GerardLemson SNAP types
Unknown file formatxsd SNAP_ontology.xsd r2 r1 manage 3.3 K 2007-09-27 - 09:51 GerardLemson SNAP ontology schema
JPEGjpg base.jpg r2 r1 manage 367.2 K 2007-10-02 - 15:15 GerardLemson base classes
JPEGjpg experiments.jpg r2 r1 manage 229.2 K 2007-10-02 - 15:16 GerardLemson specialisations
Edit | Attach | Watch | Print version | History: r32 | r25 < r24 < r23 < r22 | Backlinks | Raw View | Raw edit | More topic actions...
Topic revision: r23 - 2007-10-23 - GerardLemson
 
This site is powered by the TWiki collaboration platform Powered by Perl This site is powered by the TWiki collaboration platformCopyright © 2008-2026 by the contributing authors. All material on this collaboration platform is the property of the contributing authors.
Ideas, requests, problems regarding TWiki? Send feedback